Navigating the AWS European Sovereign Cloud: Practical Strategies for a Multi-Partition Future
Abstract
The AWS European Sovereign Cloud (ESC) represents a fundamental shift in cloud computing for EU public sector and regulated industries. ESC is an independent AWS partition, physically and logically separate from the commercial partition, operated entirely within the EU to address digital sovereignty requirements. This whitepaper provides a practical framework for organizations adopting ESC through a strategic dual‑partition approach that combines ESC sovereignty with commercial AWS capabilities.
We examine the architectural implications of partition boundaries, control plane separation, and the operational complexities of managing infrastructure across multiple AWS partitions. Through detailed analysis of connectivity patterns, identity federation, and compliance mapping, this paper presents proven strategies for navigating ESC adoption whilst maintaining operational excellence.
Key takeaways: ESC solves sovereignty challenges but introduces operational complexity; dual‑partition strategies offer targeted sovereignty with retained innovation velocity; success requires deliberate operating models and partition‑aware tooling from day one.
1. Introduction
The European regulatory landscape increasingly demands data sovereignty, operational autonomy, and governance structures that align with EU values and oversight. Digital sovereignty has evolved from a policy aspiration to a technical requirement, particularly for public sector entities and organizations operating in highly regulated industries such as financial services, healthcare, and critical infrastructure.
The AWS European Sovereign Cloud (ESC) addresses these requirements through a new AWS partition that is operated, governed, and controlled entirely within the EU. Scheduled to launch by the end of 2025, ESC provides complete independence of control planes, metadata handling, and operational oversight that goes beyond regional data residency features within the commercial partition. This creates both opportunities and challenges for organizations seeking to leverage cloud computing whilst meeting stringent sovereignty requirements.
This paper provides practical engineering patterns and operating models for ESC adoption and multi‑partition environments. We examine the technical implications of partition boundaries, present proven integration patterns, and offer guidance for organizations navigating the complexity of operating across multiple AWS partitions whilst maintaining operational excellence and innovation velocity.
This document is informational and not legal advice. Engage legal and compliance experts for interpretations of regulatory obligations.
Summary:
- ESC addresses EU sovereignty requirements through independent partition operation
- Multi‑partition strategies introduce complexity but enable targeted sovereignty
- Practical patterns exist for managing identity, connectivity, and operations across partitions
- Success requires deliberate operating models and partition‑aware architectural decisions
2. AWS Partitions
Figure 1: Partition model and control‑plane boundaries
AWS partitions represent fundamentally separate cloud environments with independent control planes, billing systems, and operational boundaries. The global commercial partition serves most customers worldwide, whilst specialised partitions like AWS GovCloud (US) and the upcoming ESC address specific regulatory and sovereignty requirements.
ESC operates with complete separation from other partitions, including its own identity and access management system, billing infrastructure, and service control planes. This comprehensive separation ensures that all administrative actions, metadata, and operational telemetry remain within ESC's EU governance domain. For ESC, this means customer content, customer‑created metadata (including IAM roles, resource tags, and configuration data), and operational oversight remain entirely under EU control with no shared components or cross‑partition dependencies.
The implications extend beyond data residency. Organizations must establish new AWS accounts within each partition, as accounts cannot span partition boundaries. Service availability, feature roadmaps, and ecosystem maturity may differ between partitions. Support boundaries align with partition operations, meaning ESC support is provided by EU‑resident staff operating under EU governance structures.
Tooling and automation must be partition‑aware. APIs, CLI configurations, and Infrastructure as Code templates require specific endpoints and credentials for each partition. Cross‑partition resource references are impossible; integration occurs through application‑level connectivity patterns or shared external systems.
| Partition | Identifier | Primary Use Case | Geographic Scope |
|---|---|---|---|
| Commercial | aws | Global commercial cloud services | Worldwide (excluding China) |
| China | aws-cn | China-specific cloud services operated by local partners | China mainland |
| GovCloud (US) | aws-us-gov | US federal government and regulated industries | United States |
| ESC | aws-eusc | EU sovereignty and regulatory compliance | European Union |
The AWS European Sovereign Cloud launches with the initial region Brandenburg (eusc-de-east-1) in Germany. This represents the first EU-sovereign AWS region with complete operational independence from commercial AWS partitions.
ESC uses a distinct domain namespace (*.amazonaws.eu) separate from commercial AWS (*.amazonaws.com), reinforcing the complete partition separation at the API and service endpoint level.
The partition identifier forms part of every Amazon Resource Name (ARN), enabling precise resource identification within the appropriate governance domain:
arn:partition:service:region:account:resource
ARN Examples across partitions:
# Commercial partition
arn:aws:iam::123456789012:role/my-role
# GovCloud partition
arn:aws-us-gov:iam::123456789012:role/my-role
# ESC partition (anticipated format)
arn:aws-eusc:iam::123456789012:role/my-role
Summary:
- Partitions provide complete control plane separation and independent governance
- Cross‑partition account sharing is impossible; new accounts required per partition
- Service availability and ecosystem maturity may differ between partitions
- Tooling must be explicitly designed for partition‑aware operations
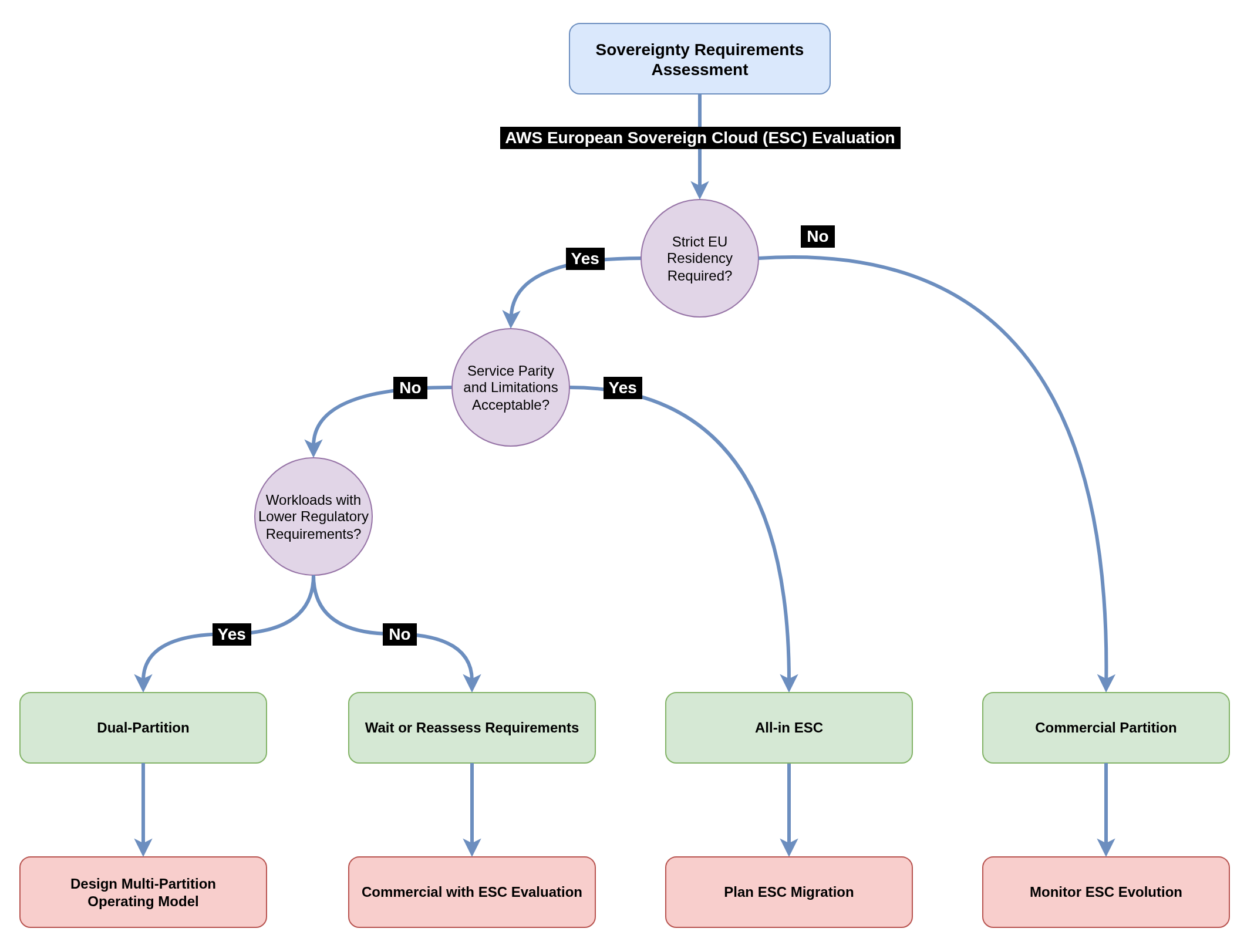
3. Why ESC Exists and What It Solves
The AWS European Sovereign Cloud (ESC) addresses three primary challenges facing EU organizations: data residency requirements that extend beyond customer content to include metadata and operational telemetry; operational autonomy ensuring that cloud infrastructure management occurs within EU governance frameworks; and EU‑centric oversight providing independent governance aligned with European values and regulatory expectations.
ESC delivers these benefits through EU‑based operations with staff residing in and operating from EU member states. Customer content and customer‑created metadata remain within EU borders, including IAM configurations, resource tags, CloudTrail logs, and billing data. An independent governance structure provides European oversight of operations, security practices, and business decisions affecting ESC customers.
AWS Staff Requirements: ESC infrastructure is operated exclusively by EU‑resident AWS personnel under EU governance. This includes data centre operations, support escalations, security monitoring, and infrastructure management.
Customer Location Flexibility: ESC customers can be located anywhere globally. A US‑based multinational corporation, Asian financial institution, or Australian government agency can all use ESC to meet EU sovereignty requirements for their European operations, data processing, or regulatory compliance needs. Customer location, citizenship, or corporate domicile do not restrict ESC access.
The Value Proposition: ESC enables global organizations to leverage EU‑sovereign cloud infrastructure regardless of their headquarters location, providing EU data residency and governance without requiring the customer organisation itself to be EU‑based.
Figure 2: AWS European Sovereign Cloud (ESC) Governance Overview
The trade‑offs are significant. Organizations start from scratch and must rebuild their AWS foundation within the ESC partition. Service parity will evolve gradually, with initial ESC regions offering core services whilst niche capabilities and newest instance types arrive later. Pricing and procurement processes may differ from commercial AWS. Geographic redundancy is initially limited until multiple ESC regions become available, creating disaster recovery considerations that don't exist in the mature commercial partition.
Organizations must weigh stronger sovereignty posture against reduced service breadth, potentially higher costs, and operational complexity. The decision requires careful analysis of regulatory requirements, service dependencies, performance needs, and operational readiness for managing multi‑partition environments.
| Benefits | Trade‑offs |
|---|---|
| EU‑based operations and governance | Start from scratch and rebuild infrastructure |
| Customer content and metadata residency | Evolving service parity and feature availability |
| Independent European oversight | Potentially different pricing and procurement |
| Regulatory compliance assurance | Limited geographic redundancy initially |
| Familiar AWS APIs and tooling | Operational complexity for multi‑partition setups |
3.1 Regulatory Compliance Alignment
ESC addresses specific regulatory frameworks prevalent in EU public sector and regulated industries. Understanding how ESC characteristics map to compliance requirements enables organizations to leverage ESC capabilities effectively whilst maintaining comprehensive compliance postures.
GDPR (General Data Protection Regulation) benefits from ESC's EU‑resident data processing and storage capabilities. Customer content and metadata remain within EU jurisdiction, supporting data protection impact assessments and privacy by design requirements. EU‑resident operations provide direct accountability under European legal frameworks.
NIS2 (Network and Information Systems Directive) requirements for security measures and incident reporting align with ESC's EU‑based security operations and incident response capabilities. Critical infrastructure operators can demonstrate EU‑controlled cybersecurity measures and governance structures that align with national implementation requirements.
DORA (Digital Operational Resilience Act) for financial services benefits from ESC's independent governance and EU‑resident operations. Financial institutions can demonstrate operational resilience through EU‑controlled cloud services whilst maintaining ICT risk management frameworks that align with European supervisory expectations.
Sector‑specific regulations overlay additional requirements that ESC's governance model supports. Healthcare data processing under national implementations of GDPR, defence and security applications requiring national oversight, and public sector applications with citizen data protection requirements all benefit from ESC's sovereignty characteristics.
Artifact collection and evidence generation require partition‑aware approaches. Audit logs, configuration evidence, and compliance reports remain within appropriate jurisdictional boundaries whilst providing comprehensive evidence for regulatory examinations and assessments.
Summary:
- ESC provides complete sovereignty through EU‑based operations and governance
- Benefits include metadata residency and independent European oversight
- Trade‑offs include service parity evolution and operational complexity
- ESC addresses key EU regulatory frameworks through sovereignty and governance characteristics
- Evidence collection requires partition‑aware approaches to maintain jurisdictional boundaries
- Decision requires balancing sovereignty needs against functionality and complexity
4. Comparison: AWS GovCloud (US) and ESC
AWS GovCloud (US) provides a useful reference point for understanding partition design patterns and operational models. Both ESC and GovCloud represent separate partitions created to address specific regulatory and sovereignty requirements, operating with distinct control planes and governance structures.
Key commonalities include partition‑based isolation ensuring complete separation from commercial AWS operations, compliance‑driven design addressing specific regulatory frameworks, and distinct operational models with specialised staffing and oversight. Both partitions require new account establishment and feature staged service availability compared to commercial regions.
The differences reflect distinct regulatory contexts and operational requirements. ESC targets EU sovereignty requirements with EU‑resident operations, whilst GovCloud addresses US federal requirements with US‑person operations. Regulatory frameworks differ significantly: ESC aligns with GDPR, NIS2, and emerging EU digital sovereignty legislation, whilst GovCloud focuses on FedRAMP, ITAR, and US federal security standards.
Access eligibility varies significantly between partitions. ESC will be available to any organisation or individual, similar to commercial AWS, enabling broad adoption for sovereignty requirements. GovCloud (US) has strict access restrictions requiring account holders to be US entities incorporated to do business in the United States, based on US soil, and operated by US persons (citizens or active Green Card holders) capable of handling ITAR export‑controlled data.
Staffing and operations residency requirements vary, with ESC emphasising EU residency and governance, whilst GovCloud requires US persons for certain operations. Service availability trajectories reflect different market priorities and regulatory approval processes. Marketplace ecosystems develop independently, with different vendor participation patterns and compliance requirements.
AWS European Sovereign Cloud (ESC) operates with dedicated billing systems independent from commercial AWS, providing complete financial sovereignty and EU-resident billing operations.
AWS GovCloud (US) has significant billing limitations: all billing and cost management must be accessed through an associated standard commercial AWS account. GovCloud accounts cannot view billing directly within the GovCloud console. Cost and Usage Reports for GovCloud are only available in the commercial partition, and Savings Plans must be purchased through the commercial account to apply to GovCloud usage.
Summary:
- Both partitions address sovereignty through separate control planes and governance
- Regulatory contexts differ significantly between US federal and EU sovereignty requirements
- Operational models reflect distinct staffing and oversight requirements
- Service and marketplace evolution follows different trajectories based on market needs
4.1 Service Availability Comparison
The following interactive table compares service availability across Commercial AWS (Frankfurt), AWS GovCloud (US), and AWS European Sovereign Cloud (ESC). This represents a point-in-time snapshot and actual availability may vary. Even when a service is listed as available, some features or capabilities may differ from the commercial partition or may not be immediately available.
Use the search and filter controls to explore services by category or ESC availability:
| Service | Category | Commercial (Frankfurt) | GovCloud (US) | ESC (Planned) |
|---|---|---|---|---|
| Amazon Athena | Analytics | ✅ | ✅ | ✅ |
| Amazon CloudSearch | Analytics | ✅ | ❌ | ❌ |
| Amazon Data Firehose | Analytics | ✅ | ✅ | ✅ |
| Amazon DataZone | Analytics | ✅ | ❌ | ❌ |
| Amazon EMR | Analytics | ✅ | ✅ | ✅ |
| Amazon FinSpace | Analytics | ✅ | ❌ | ❌ |
| Amazon Forecast | Analytics | ✅ | ❌ | ❌ |
| Amazon Kinesis Data Streams | Analytics | ✅ | ✅ | ✅ |
| Amazon Kinesis Video Streams | Analytics | ✅ | ✅ | ❌ |
| Amazon Lookout for Metrics | Analytics | ✅ | ❌ | ❌ |
| Amazon Lookout for Vision | Analytics | ✅ | ❌ | ❌ |
| Amazon Managed Grafana | Analytics | ✅ | ❌ | ❌ |
| Amazon Managed Service for Apache Flink | Analytics | ✅ | ✅ | ✅ |
| Amazon Managed Service for Prometheus | Analytics | ✅ | ✅ | ❌ |
| Amazon Managed Streaming for Apache Kafka (MSK) | Analytics | ✅ | ✅ | ✅ |
| Amazon Managed Workflows for Apache Airflow | Analytics | ✅ | ❌ | ❌ |
| Amazon OpenSearch Service | Analytics | ✅ | ✅ | ✅ |
| Amazon QuickSight | Analytics | ✅ | ✅ | ❌ |
| Amazon Redshift | Analytics | ✅ | ✅ | ✅ |
| Amazon Timestream | Analytics | ✅ | ❌ | ❌ |
| AWS Glue | Analytics | ✅ | ✅ | ✅ |
| AWS Lake Formation | Analytics | ✅ | ✅ | ✅ |
| Amazon API Gateway | Application Integration | ✅ | ✅ | ✅ |
| Amazon AppFlow | Application Integration | ✅ | ❌ | ❌ |
| Amazon EventBridge | Application Integration | ✅ | ✅ | ✅ |
| Amazon MQ | Application Integration | ✅ | ✅ | ❌ |
| Amazon Simple Notification Service (SNS) | Application Integration | ✅ | ✅ | ✅ |
| Amazon Simple Queue Service (SQS) | Application Integration | ✅ | ✅ | ✅ |
| Amazon Simple Workflow Service (SWF) | Application Integration | ✅ | ✅ | ✅ |
| AWS Step Functions | Application Integration | ✅ | ✅ | ✅ |
| Amazon Augmented AI (A2I) | AI/ML | ✅ | ❌ | ❌ |
| Amazon Bedrock | AI/ML | ✅ | ✅ | ✅ |
| Amazon CodeGuru | AI/ML | ✅ | ❌ | ❌ |
| Amazon Comprehend | AI/ML | ✅ | ❌ | ❌ |
| Amazon DevOps Guru | AI/ML | ✅ | ❌ | ❌ |
| Amazon Lex | AI/ML | ✅ | ❌ | ❌ |
| Amazon Personalize | AI/ML | ✅ | ❌ | ❌ |
| Amazon Polly | AI/ML | ✅ | ❌ | ❌ |
| Amazon Q Developer | AI/ML | ✅ | ❌ | ✅ |
| Amazon Rekognition | AI/ML | ✅ | ❌ | ❌ |
| Amazon SageMaker AI | AI/ML | ✅ | ✅ | ✅ |
| Amazon Textract | AI/ML | ✅ | ✅ | ❌ |
| Amazon Transcribe | AI/ML | ✅ | ✅ | ❌ |
| Amazon Translate | AI/ML | ✅ | ❌ | ❌ |
| Amazon Chime | Business Applications | ✅ | ✅ | ❌ |
| Amazon Chime SDK | Business Applications | ✅ | ✅ | ❌ |
| Amazon Connect | Business Applications | ✅ | ❌ | ❌ |
| Amazon Pinpoint and End User Messaging | Business Applications | ✅ | ✅ | ❌ |
| Amazon Simple Email Service (SES) | Business Applications | ✅ | ✅ | ✅ |
| AWS Wickr | Business Applications | ✅ | ❌ | ✅ |
| AWS Budgets | Cloud Financial Management | ✅ | ❌ | ✅ |
| AWS Cost Explorer | Cloud Financial Management | ✅ | ❌ | ✅ |
| Amazon EC2 Auto Scaling | Compute | ✅ | ✅ | ✅ |
| Amazon Elastic Compute Cloud (EC2) | Compute | ✅ | ✅ | ✅ |
| Amazon Lightsail | Compute | ✅ | ❌ | ❌ |
| AWS Batch | Compute | ✅ | ✅ | ✅ |
| AWS Elastic Beanstalk | Compute | ✅ | ✅ | ❌ |
| AWS Lambda | Compute | ✅ | ✅ | ✅ |
| AWS Outposts | Compute | ✅ | ✅ | ❌ |
| AWS Parallel Computing Service (PCS) | Compute | ✅ | ✅ | ❌ |
| EC2 Image Builder | Compute | ✅ | ✅ | ✅ |
| Amazon Elastic Container Registry (ECR) | Containers | ✅ | ✅ | ✅ |
| Amazon Elastic Container Service (ECS) | Containers | ✅ | ✅ | ✅ |
| Amazon Elastic Kubernetes Service (EKS) | Containers | ✅ | ✅ | ✅ |
| AWS App Runner | Containers | ✅ | ❌ | ❌ |
| AWS Fargate | Containers | ✅ | ✅ | ✅ |
| Red Hat OpenShift Service on AWS (ROSA) | Containers | ✅ | ✅ | ❌ |
| Amazon CloudFront | Content Delivery | ✅ | ❌ | ❌ |
| Amazon Aurora | Database | ✅ | ✅ | ✅ |
| Amazon DocumentDB (with MongoDB compatibility) | Database | ✅ | ✅ | ❌ |
| Amazon DynamoDB | Database | ✅ | ✅ | ✅ |
| Amazon DynamoDB Accelerator | Database | ✅ | ❌ | ❌ |
| Amazon ElastiCache | Database | ✅ | ✅ | ✅ |
| Amazon Keyspaces (for Apache Cassandra) | Database | ✅ | ✅ | ❌ |
| Amazon MemoryDB | Database | ✅ | ✅ | ❌ |
| Amazon Neptune | Database | ✅ | ✅ | ✅ |
| Amazon Quantum Ledger Database (QLDB) | Database | ✅ | ❌ | ❌ |
| Amazon Relational Database Service (RDS) | Database | ✅ | ✅ | ✅ |
| AWS Application Discovery Service | Developer Tools | ✅ | ❌ | ❌ |
| AWS Cloud9 | Developer Tools | ✅ | ❌ | ❌ |
| AWS CodeArtifact | Developer Tools | ✅ | ❌ | ❌ |
| AWS CodeBuild | Developer Tools | ✅ | ✅ | ❌ |
| AWS CodeCommit | Developer Tools | ✅ | ✅ | ❌ |
| AWS CodeDeploy | Developer Tools | ✅ | ✅ | ✅ |
| AWS CodePipeline | Developer Tools | ✅ | ✅ | ❌ |
| AWS Proton | Developer Tools | ✅ | ❌ | ❌ |
| AWS X-Ray | Developer Tools | ✅ | ✅ | ✅ |
| Amazon AppStream 2.0 | End User Computing | ✅ | ✅ | ❌ |
| Amazon WorkSpaces | End User Computing | ✅ | ✅ | ❌ |
| Amazon WorkSpaces Secure Browser | End User Computing | ✅ | ❌ | ❌ |
| Amazon WorkSpaces Thin Client | End User Computing | ✅ | ❌ | ❌ |
| AWS Amplify | Front-End Web & Mobile | ✅ | ❌ | ❌ |
| AWS AppSync | Front-End Web & Mobile | ✅ | ❌ | ❌ |
| Amazon GameLift Servers | Game Tech | ✅ | ❌ | ❌ |
| Amazon GameLift Streams | Game Tech | ✅ | ❌ | ❌ |
| Amazon Lumberyard | Game Tech | ✅ | ❌ | ❌ |
| AWS IoT Analytics | Internet of Things | ✅ | ❌ | ❌ |
| AWS IoT Core | Internet of Things | ✅ | ✅ | ❌ |
| AWS IoT Device Defender | Internet of Things | ✅ | ✅ | ❌ |
| AWS IoT Device Management | Internet of Things | ✅ | ✅ | ❌ |
| AWS IoT Events | Internet of Things | ✅ | ❌ | ❌ |
| AWS IoT FleetWise | Internet of Things | ✅ | ❌ | ❌ |
| AWS IoT Greengrass | Internet of Things | ✅ | ✅ | ❌ |
| AWS IoT SiteWise | Internet of Things | ✅ | ❌ | ❌ |
| AWS IoT TwinMaker | Internet of Things | ✅ | ❌ | ❌ |
| FreeRTOS | Internet of Things | ✅ | ❌ | ❌ |
| Amazon Location Service | Location Services | ✅ | ❌ | ❌ |
| Amazon CloudWatch | Management & Governance | ✅ | ✅ | ✅ |
| Amazon CloudWatch Logs | Management & Governance | ✅ | ✅ | ❌ |
| AWS Audit Manager | Management & Governance | ✅ | ❌ | ❌ |
| AWS Auto Scaling | Management & Governance | ✅ | ✅ | ❌ |
| AWS Chatbot | Management & Governance | ✅ | ❌ | ❌ |
| AWS Cloud Control API | Management & Governance | ✅ | ✅ | ❌ |
| AWS CloudFormation | Management & Governance | ✅ | ✅ | ✅ |
| AWS CloudShell | Management & Governance | ✅ | ✅ | ❌ |
| AWS CloudTrail | Management & Governance | ✅ | ✅ | ✅ |
| AWS Compute Optimizer | Management & Governance | ✅ | ✅ | ❌ |
| AWS Config | Management & Governance | ✅ | ✅ | ✅ |
| AWS Control Tower | Management & Governance | ✅ | ✅ | ✅ |
| AWS Health Dashboard | Management & Governance | ✅ | ✅ | ✅ |
| AWS Launch Wizard | Management & Governance | ✅ | ✅ | ❌ |
| AWS License Manager | Management & Governance | ✅ | ✅ | ✅ |
| AWS Managed Services | Management & Governance | ✅ | ✅ | ❌ |
| AWS OpsWorks for Chef Automate | Management & Governance | ✅ | ❌ | ❌ |
| AWS OpsWorks for Puppet Enterprise | Management & Governance | ✅ | ❌ | ❌ |
| AWS Organizations | Management & Governance | ✅ | ✅ | ✅ |
| AWS Resource Explorer | Management & Governance | ✅ | ❌ | ❌ |
| AWS Resource Groups | Management & Governance | ✅ | ✅ | ❌ |
| AWS Service Catalog | Management & Governance | ✅ | ✅ | ❌ |
| AWS Systems Manager | Management & Governance | ✅ | ✅ | ✅ |
| AWS Trusted Advisor | Management & Governance | ✅ | ✅ | ✅ |
| AWS User Notifications | Management & Governance | ✅ | ❌ | ❌ |
| AWS Well-Architected Tool | Management & Governance | ✅ | ✅ | ❌ |
| Amazon Elastic Transcoder | Media Services | ✅ | ❌ | ❌ |
| Amazon IVS | Media Services | ✅ | ❌ | ❌ |
| AWS Elemental MediaConnect | Media Services | ✅ | ❌ | ❌ |
| AWS Elemental MediaConvert | Media Services | ✅ | ❌ | ❌ |
| AWS Elemental MediaLive | Media Services | ✅ | ❌ | ❌ |
| AWS Elemental MediaPackage | Media Services | ✅ | ❌ | ❌ |
| AWS Elemental MediaStore | Media Services | ✅ | ❌ | ❌ |
| AWS Elemental MediaTailor | Media Services | ✅ | ❌ | ❌ |
| AWS Application Migration Service (MGN) | Migration & Modernization | ✅ | ✅ | ❌ |
| AWS Database Migration Service (DMS) | Migration & Modernization | ✅ | ✅ | ✅ |
| AWS DataSync | Migration & Modernization | ✅ | ✅ | ✅ |
| AWS Elastic Disaster Recovery (DRS) | Migration & Modernization | ✅ | ✅ | ❌ |
| AWS Mainframe Modernization | Migration & Modernization | ✅ | ✅ | ❌ |
| AWS Migration Hub | Migration & Modernization | ✅ | ❌ | ❌ |
| AWS Transfer Family | Migration & Modernization | ✅ | ✅ | ✅ |
| CloudEndure Disaster Recovery | Migration & Modernization | ✅ | ❌ | ❌ |
| CloudEndure Migration | Migration & Modernization | ✅ | ✅ | ❌ |
| Amazon Route 53 | Networking & Content Delivery | ✅ | ✅ | ✅ |
| Amazon VPC Lattice | Networking & Content Delivery | ✅ | ❌ | ❌ |
| Amazon Virtual Private Cloud (VPC) | Networking & Content Delivery | ✅ | ✅ | ✅ |
| AWS App Mesh | Networking & Content Delivery | ✅ | ❌ | ❌ |
| AWS Cloud Map | Networking & Content Delivery | ✅ | ✅ | ✅ |
| AWS Direct Connect | Networking & Content Delivery | ✅ | ✅ | ✅ |
| AWS Global Accelerator | Networking & Content Delivery | ✅ | ❌ | ❌ |
| AWS Network Firewall | Networking & Content Delivery | ✅ | ✅ | ❌ |
| AWS PrivateLink | Networking & Content Delivery | ✅ | ✅ | ❌ |
| AWS Site-to-Site VPN | Networking & Content Delivery | ✅ | ✅ | ✅ |
| AWS Transit Gateway | Networking & Content Delivery | ✅ | ✅ | ✅ |
| AWS Client VPN | Networking & Content Delivery | ✅ | ✅ | ❌ |
| Elastic Load Balancing (ELB) | Networking & Content Delivery | ✅ | ✅ | ✅ |
| Amazon Braket | Quantum Technologies | ✅ | ❌ | ❌ |
| AWS RoboMaker | Robotics | ✅ | ❌ | ❌ |
| AWS Ground Station | Satellite | ✅ | ❌ | ❌ |
| Amazon Cloud Directory | Security, Identity, & Compliance | ✅ | ❌ | ❌ |
| Amazon Cognito | Security, Identity, & Compliance | ✅ | ✅ | ✅ |
| Amazon Detective | Security, Identity, & Compliance | ✅ | ✅ | ❌ |
| Amazon GuardDuty | Security, Identity, & Compliance | ✅ | ✅ | ✅ |
| Amazon Inspector | Security, Identity, & Compliance | ✅ | ✅ | ❌ |
| Amazon Inspector Classic | Security, Identity, & Compliance | ✅ | ✅ | ❌ |
| Amazon Macie | Security, Identity, & Compliance | ✅ | ❌ | ❌ |
| Amazon Security Lake | Security, Identity, & Compliance | ✅ | ✅ | ❌ |
| Amazon Verified Permissions | Security, Identity, & Compliance | ✅ | ✅ | ❌ |
| AWS Artifact | Security, Identity, & Compliance | ✅ | ✅ | ✅ |
| AWS Certificate Manager (ACM) | Security, Identity, & Compliance | ✅ | ✅ | ✅ |
| AWS CloudHSM | Security, Identity, & Compliance | ✅ | ✅ | ❌ |
| AWS Directory Service | Security, Identity, & Compliance | ✅ | ✅ | ✅ |
| AWS Firewall Manager | Security, Identity, & Compliance | ✅ | ✅ | ❌ |
| AWS IAM Identity Center | Security, Identity, & Compliance | ✅ | ✅ | ✅ |
| AWS Identity and Access Management (IAM) | Security, Identity, & Compliance | ✅ | ✅ | ✅ |
| AWS Key Management Service (KMS) | Security, Identity, & Compliance | ✅ | ✅ | ✅ |
| AWS Payment Cryptography | Security, Identity, & Compliance | ✅ | ❌ | ❌ |
| AWS Private Certificate Authority | Security, Identity, & Compliance | ✅ | ✅ | ✅ |
| AWS Resource Access Manager (RAM) | Security, Identity, & Compliance | ✅ | ✅ | ✅ |
| AWS Secrets Manager | Security, Identity, & Compliance | ✅ | ✅ | ✅ |
| AWS Security Hub | Security, Identity, & Compliance | ✅ | ✅ | ✅ |
| AWS Security Incident Response | Security, Identity, & Compliance | ✅ | ❌ | ❌ |
| AWS Shield | Security, Identity, & Compliance | ✅ | ❌ | ✅ |
| AWS Shield Advanced | Security, Identity, & Compliance | ✅ | ❌ | ❌ |
| AWS Signer | Security, Identity, & Compliance | ✅ | ✅ | ❌ |
| AWS Verified Access | Security, Identity, & Compliance | ✅ | ✅ | ❌ |
| AWS WAF | Security, Identity, & Compliance | ✅ | ✅ | ✅ |
| IAM Access Analyzer | Security, Identity, & Compliance | ✅ | ❌ | ✅ |
| Amazon Elastic Block Store (EBS) | Storage | ✅ | ✅ | ✅ |
| Amazon Elastic File System (EFS) | Storage | ✅ | ✅ | ✅ |
| Amazon FSx | Storage | ✅ | ✅ | ❌ |
| Amazon FSx for Lustre | Storage | ✅ | ✅ | ✅ |
| Amazon FSx for NetApp ONTAP | Storage | ✅ | ✅ | ✅ |
| Amazon FSx for OpenZFS | Storage | ✅ |
